Pancing untuk Mengundang Kaum Profesional

Sumber URL http://peluangusaha.kontan.co.id/news/konsultan-hki-membantu-perlindungan-hak-cipta-sampai-pengadilan-1

Menjadi konsultan HKI nyatanya tidak sulit. Tidak hanya lulusan hukum yang bisa menjadi konsultan HKI, tapi juga sarjana di seluruh bidang. “Meski banyak dari fakultas hukum, tidak menutup kemungkinan dari bidang lain,” kata Justisiari. Tapi sebelum menjadi konsultan, calon harus lulus pendidikan yang diselenggarakan Ditjen HKI Kementerian Hukum dan HAM.

Pendapatan konsultan HKI cukup lumayan. Untuk jasa konsultasi registrasi hak cipta, ia bisa mendapat Rp 1 juta hingga Rp 10 juta per kasus. “Profesi ini seperti dokter saja. Kalau kasih advise bagus, ongkosnya mahal,” ujarnya. Mahalnya biaya juga melihat barang yang didaftarkan.

Selain itu, mereka juga bisa mendapatkan komisi dari penanganan legitasi dan komersialisasi. Satu tim konsultan HKI mematok tarif antara US$ 100 hingga US$ 500 per kasus. “Tarif jasa tergantung juga pengalaman konsultan,” ujar Justisiari. Oleh karena itu untuk lingkup Unila mulai dari skema pancing sbb:

PD1_FT3

Belajar dari KKN 2014 di Lampung Utara

IMG0081A

RASP menjadi DPL KKN Unila di Kec Abung Timur di Kab Lampung Utara. Ada dua kelompok yang mengumpulkan file ke DPL yaitu KLP 4 dan KLP 5. Dari KLP 4 diketahui ada 5 file pdf referensi tentang: 1) Analisis Faktor-faktor yang Mempengaruhi Word of Mouth Mahasiswa Unimus –> manfaat: strategi marketing yang baik tentu sangat mempengaruhi jumlah customer; 2) Analisis Pengaruh Kualitas Produk, Persepsi Harga, dan Word of Mouth Communication terhadap Keputusan Pembelian Mebel pada CV Mega Jaya Mebel Semarang; …

IMG0082A… ; 3) Pengaruh Kualitas Layanan Inti dan Tambahan terhadap Positive Word of Mouth di SMU Semarang; 4) Social Media in An Alternative Marketing Communication Model; 5) Analisis Strategi Word of Mouth untuk Meningkatkan Keputusan Pembelian pada Konsumen di Kota Semarang.

Pembekalan DPL KKN Unila Jan 2015

DSCF2516Simak URL https://dosen.unila.ac.id/rasp/2014/08/15/maksud-kkn-tematik-pos-daya/

Para mahasiswa diarahkan untuk mendeteksi apakah di desa lokasi KKN sudah ada Pos Daya? Jika belum ada maka mahasiswa KKN fokus pada pembentukan Pos Daya dengan nama apa pun terserah warga desa, sampai terbit SK Kades terhadap institusi itu. Jika Pos Daya sudah ada maka mahasiswa KKN fokus pada usaha mencari kesepakatan program kerja institusi tersebut. Ini yang dijadikan program kerja mahasiswa KKN.

Laporan terhadap Tugas ke Seminar Ilmiah Kependudukan IPADI

Pendahuluan laporan ini diawali dengan ironi dari sebagian kinerja pedesaan di Sumatera dan Kalimantan yang menghasilkan kebakaran hutan dan lahan yang berkontribusi bencana asap yang menyesakkan pernafasan banyak orang di dalam dan luar negeri. Ironi ini bisa berupa pembatalan pembangunan pembangkit listrik di tengah defisit pasokan listrik, sehingga sudah dirasakan perlu risk assessment yaitu penentuan kuantitatif atau kualitatif nilai resiko dalam konteks pembahasan yaitu resiko kebakaran hutan dan lahan serta resiko penyebaran bahaya asap. Simak penjelasan lebih lanjut di file RASP Kemajuan renja 04

Di tengah semua ironi yang muncul, penulis memandang bahwa masih ada harapan dan asa untuk mengatasi bahaya kebakaran dan asapnya. Tuhan sudah memulai musim hujan dengan menurunkan air dari langit. Sekali lagi terbukti bahwa manusia lalai dalam merekayasa ekologi pedesaan /kelurahan menuju kebaikan dan manusia tidak optimal dalam merestorasi ekosistem rumah dan pekarangannya /lingkungannya yang porak poranda akibat ulah diri sendiri menuju kawasan rumah pangan lestari. Simak uraian lebih detil di file RASP Solusi IPADI

Presentasi di Seminar Ilmiah Kependudukan

NavigationJudul

MENGARAHKAN DINAMIKA PENDUDUK MELALUI POS PEMBERDAYAAN MENGGERAKKAN PEMBANGUNAN LINGKUNGAN HIDUP TERDIRI ATAS PENGGUNAAN TEKNIK EKOLOGI MENYELESAIKAN PROBLEM LINGKUNGAN KEBAKARAN LAHAN PENYEBAB KABUT ASAP DAN RESTORASI EKOSISTEM LAHAN YANG SUDAH HANGUS DEMI MASA DEPAN ANAK CUCU

 

Ditulis oleh

Raden Arum Setia Priadi, S.Si., M.T.

HP 081279048058 (dulu)

HP 08117213802 (sekarang)

Abstraks

Pos Pemberdayaan dengan titik sentral kegiatan yaitu ekonomi (yang berkelanjutan, perlu belajar EKONOMI TEKNIK) meningkatkan kesejahteraan melalui agro-industri dan agro-energi sehingga mengentaskan keluarga dari kemiskinan dengan efek menggerakkan pembangunan lingkungan hidup. Diperhatikan pembicara ahli dengan topik: 1) Dinamika penduduk dalam kerangka pembahasan sustainable development goals; 2) Pembangunan yang berbasis pada pemberdayaan keluarga; 3) Penduduk sebagai titik sentral pembangunan ekonomi yang berkelanjutan dan pengentasan kemiskinan.

Makalah berisi informasi dasar yang diperlukan memilih dan mendesain solusi ekologi. Pendekatan meliputi studi kasus Tanjung Api-api dan model ekosistem yang diaplikasi ke desain, pengaturan, dan modifikasi ekosistem. Diuraikan juga disiplin dan konsep lingkungan yang dipakai, konsep dalam ekologi sistem yang fundamental untuk teknik ekologi dan restorasi, sebagian dari 19 prinsip teknik ekologi yang dipublikasikan 1989 sebagai titik berangkat untuk mengelola teknik ekologi dan restorasi ekosistem (river and streams, wetlands, coastal areas, altered terrestrial landsapes).

Digunakan metode teknik ekologi menyelesaikan problem polusi kabut asap. Bagai mana wetlands dapat dipergunakan dalam menangani titik dan non-titik polusi air akibat kebakaran. Bagai mana kontaminan dapat dipindahkan dari soil in situ oleh bio-remediation. Diuraikan teknik manajemen ekologi praktis yang digunakan teknik ekologi dan restorasi ekosistem. Digunakan alat utama dalam proyek ecological engineering and restoration (spektrum pendekatan manajemen ekosistem) yaitu pemodelan ekologi untuk memprediksi Tanjung Api-api ecosystem structure and function. Kajian direncanakan melibatkan ilmuwan lingkungan dan insinyur dalam academia, pemerintah, dan industri untuk lanjut menemukan solusi inovasi ke problem lingkungan bekerja sama dengan alam.

Kata-kata kunci: dinamika penduduk, pos pemberdayaan, pembangunan lingkungan hidup, teknik ekologi, problem lingkungan, restorasi ekosistem.

Pengembangan Perangkat Sistem HKI Fakultas

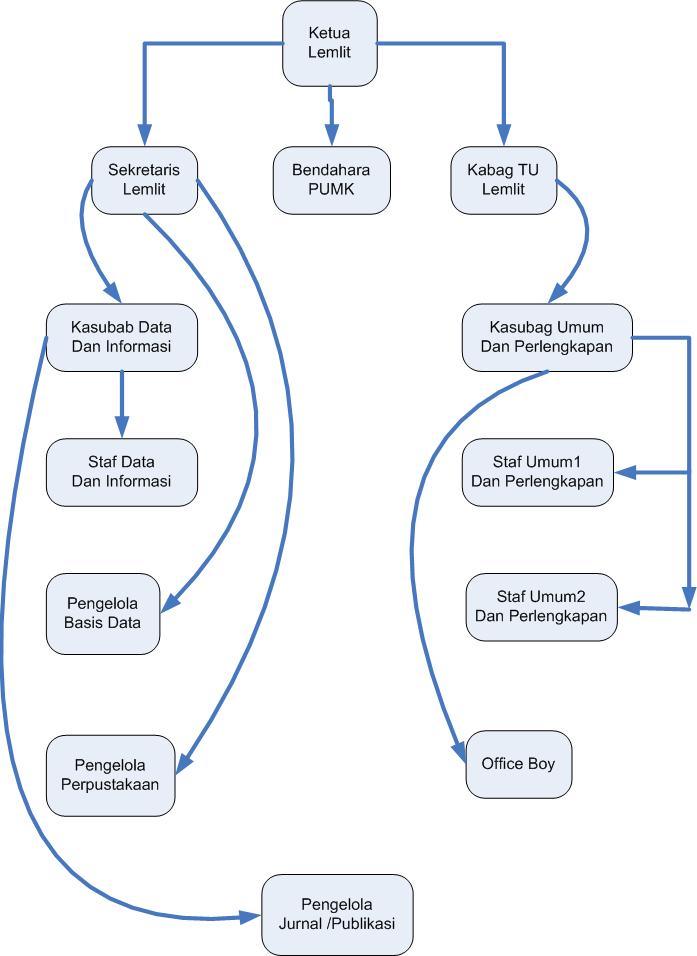
Kepedulian RASP terhadap nasib dosen sebagai pemilik hak (atas) kekayaan intelektual, kampus, dan desa /kelurahan diwujudkan pada semua proyek penelitiannya serta posting awal terkait penelitian di official blog-nya sejak tanggal 1 Nov 2011. Kini fokus RASP sedang mengarah ke Sistem HKI Fakultas sebagai back office penunjang kewirausahaan di tingkat fakultas dengan target pasar primer yaitu pemerintahan desa /kelurahan dan stake holder-nya yang ada di pos pemberdayaan masyarakat. Harus dibisa dikomersialisasi semua hasil karya penelitian yang dikelola Lembaga Penelitian dengan struktur awal sbb.

 

PD1_FT1

Perangkat Sistem HKI Fakultas perlu dikembangkan di semua fakultas karena pemilik HKI tersebar di semua fakultas. Untuk menunjang ini di tingkat jurusan perlu dibentuk minimal dua divisi yaitu Dikominfo dan Dikersa. Pengembangan dilakukan dengan inovasi model kebijakan yang bisa membangun partisipasi sivitas akademik. Skema bisa dilihat di posting https://dosen.unila.ac.id/rasp/2013/01/25/sistem-hki-fakultas/